剛剛!超大耗材聯盟集采正式文件公布
河南牽頭的兩大省際聯盟又添新成員,覆蓋影響范圍再度擴大。與此同時,采購文件的密集發布也反映出這場超大規模的耗材集采正在順利推進。
01
最新采購文件公布
具體品種和最高申報價放出
9月2日,河南醫保局發布《關于通用介入類和神經外科類醫用耗材省際聯盟采購的公告(四)》(簡稱《公告》)。

根據《公告》,內蒙古自治區加入通用介入類和神經外科類醫用耗材省際聯盟,河南牽頭的兩大省際聯盟覆蓋面進一步擴張。
根據此前官方發布的采購文件,除了剛加入的內蒙古外,參與神經外科耗材聯盟集采的地區包括河南、山西、遼寧、吉林、黑龍江、安徽、江西、湖南、廣東、廣西、海南、貴州、云南、西藏、青海、寧夏、新疆、新疆生產建設兵團、福建、湖北等20省(自治區、兵團)。
參與通用介入耗材聯盟集采的地區包括河南、山西、黑龍江、吉林、遼寧、安徽、江西、湖南、廣東、海南、貴州、云南、青海、廣西、西藏、寧夏等16省(自治區)。
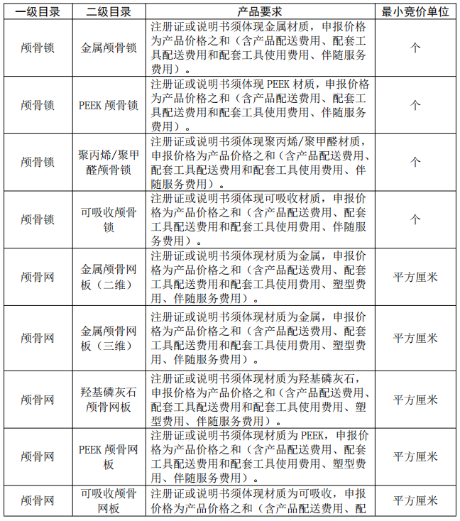
本次《公告》還發布了四份耗材帶量采購文件,分別為:《中心靜脈導管類等醫用耗材省際聯盟帶量采購文件》《造影導管等醫用耗材省際聯盟帶量采購文件》《顱骨鎖等醫用耗材省際聯盟帶量采購文件》《動脈瘤夾等醫用耗材省際聯盟帶量采購文件》。
具體采購品種及最高有效申報價:
1.中心靜脈導管類等


2.造影導管等

3.顱骨鎖等



4.動脈瘤夾等


采購周期自中選結果執行日起計算,原則上為12個月。到期后可根據采購和供應等實際情況延長采購期限,延長采購期限原則上為12個月。
02
擬中選規則公布
設置復活中選
中選規則方面,符合申報要求的企業實際申報數為3家及以上的,采取競價的方式產生中選結果;實際申報數為1家和2家的,采取議價談判的方式產生中選結果。
競價中選
在各組最大擬中選數額內,按報價由低到高順序,滿足以下條件之一的方可獲得擬中選資格,直至達到最大擬中選數額。
1.同競價組內申報價格不高于本組最低申報價格1.5倍的產品。
2.以各分組目錄基準價為基數進行計算,申報產品的降幅不低于50%。
采購文件指出,各品種以企業報價和本組目錄最高有效申報價為基數計算,產品降幅不低于70%但競價未中選的,可復活中選。
議價中選
同組內符合申報資格的實際有效申報企業數為1家或2家的,參考所有競價組擬中選產品平均降幅,不低于該降幅的確定為擬中選產品;小于該降幅的,由專家參考該降幅進行談判議價。
根據采購文件,此次擬中選規則中設置了價格糾偏,各品種擬中選降幅與平均降幅差距較大的,組織專家進行價格糾偏。不接受價格糾偏的,取消其擬中選資格。
此次聯盟集采的約定采購量包括分配采購量和待分配采購量。
待分配采購量:
1.各品種未中選企業的100%需求量;2.各品種非最低價中選企業的待分配采購量:本企業需求量×(本品種最大中選降幅-本企業降幅)3.各品種備選企業的70%需求量。
分配采購量:
1.各品種最低價中選企業,以醫療機構上報的100%需求量作為分配采購量;2.非最低價中選企業分配采購量:各企業需求量 - 各企業待分配采購量;3.各品種復活中選企業以醫療機構上報的50%需求量作為分配采購量。
存在以下情形之一的中選企業不參與待分配采購量分配,其他中選企業獲得待分配采購量分配資格:
1.中選價格高于本品種中選中位價的中選企業,不參與該品種待分配采購量分配(中選企業數為2家的品種,以及與本品種最低中選價價差不超過1.1倍的企業除外)。
中位價確定原則:中選企業數為奇數時,按中選價格排序居中的企業中選價格為中位價;中選企業數為偶數時,按中選價格排序居中的兩個企業中選價格的平均值為中位價。
2.復活企業不參與待分配采購量分配。
待分配采購量分配規則:醫療機構填報有中選價格最低中選產品的,則該醫療機構該品種待分配采購量的30%分配給中選價格最低的中選企業;其余待分配采購量可以從該品種具有待分配采購量分配資格的中選企業中選擇使用。
約定采購量:
由參加集中采購的所有公立醫療機構(含軍隊醫療機構)結合上年度實際使用量、臨床使用狀況和醫療技術進步等因素,按照企業品牌填報擬采購品種的需求量,約定采購量按照具體分量規則確定。各醫療機構中選產品實際采購量不低于同品種總采購量的80%。各企業具體約定采購量另行通知。
03
25類耗材即將集采
利好國產替代
此次河南牽頭的兩個省際聯盟集采輻射范圍極廣,算上最新加入的內蒙古自治區,神經外科類集采聯盟覆蓋21省區,采購品種涉及13類;通用介入類集采聯盟覆蓋17省區,采購品種涉及12類。
神經外科集采品種:顱骨鎖、顱骨網、顱骨連接片、顱骨蓋孔板、顱骨釘、固定壓腦室腹腔分流系統、可調壓腦室腹腔分流系統、固定壓腰骶腹腔分流系統、可調壓腰骶腹腔分流系統、簡易腦室外引流系統、帶測壓裝置系統腦室外引流系統、腰椎外引流系統、動脈瘤夾。
通用介入集采品種:中心靜脈導管及中線導管、輸液港、造影導管、造影導絲、血管鞘、血管止血裝置、抓捕器、三聯三通、環形注射器、Y接頭、壓力延長管。
此次采購目錄中包括多個進口占比較高、市場競爭不充分的耗材品類,最終的降價或將相對溫和。但此次采購涉及了一批尚未開展大規模集采的耗材,且涵蓋了造影導絲、血管鞘等2022年醫保結算費用排名靠前重點藥品耗材,最終也可能出現激烈的價格競爭。
現階段,神經外科類耗材國產率較低,市場由美敦力、史賽克等外資品牌占據主導地位。伴隨著超大聯盟集采推進,未來相關市場或將重新洗牌,國產替代也有望借此駛進快車道。
如此龐大的采購規模將對現有的市場格局造成何種沖擊,目前還有待進一步觀望。
【來源:賽柏藍器械】

相關閱讀
- 最新|耗材集采新規發布2025-05-14
- 耗材集采,批量啟動2025-05-12
- 今日起,27省耗材集采開始報量2024-12-04
- 10月17日,最新耗材集采將開標2024-10-16
- 7大類耗材集采啟動(附名單)2024-08-06






